Vending Machine Customization
In certain situations, you may find it necessary to customize your vending machines in order to differentiate yourself from competitors. Whether you need a wider, taller, thinner, or shorter vending machine, KioskForce is here to assist you in tailoring it to your project’s requirements.
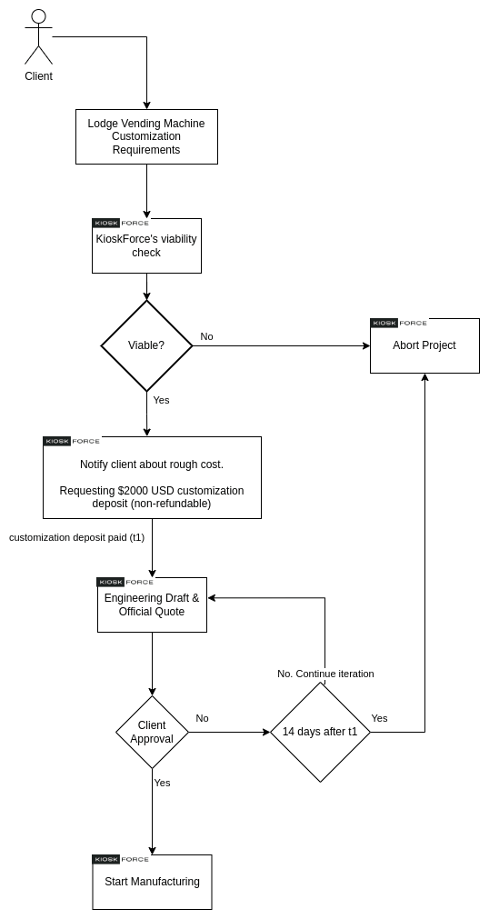
Customization Process

Factory and Structural Engineering
KioskForce manufacturing facility is located in Cangzhou, Hebei. The nearest ocean freight port is Tianjing, China (~ 100km distance). The nearest airport is Tianjing airport. The closest high speed train station is Cangzhou West station.
Timeline of Vending Machine Customization
Vending machine customization is a complex system engineering process. The timeline of vending machine customization is as follows:
| Stage | Description | Duration |
|---|---|---|
| Structure Design | Struct engineers need to design the vending machines to fit for requirements. | Typically it can be finished within 1 week with clear requirements and effective communication and feedback loop |
| Sample Manufacturing | The factory floor will manufacture a sample vending machine for testing. | Typically it can be finished within 2 weeks |
| Manufacturing Ramp-up | Once the client is satisfied with the sample vending machine, the factory will ramp up the manufacturing | The factory would take 2 weeks for ramping up to reach its max capacity and throughput |
At this moment, there is no upper limit on the number of vending machines that can be manufactured per month. The factory can scale up to meet the demand with 2 to 3 ramp up period.
Current Manufacturing Capacity Restriction
Not applicable.
Planogram Configurator
Need to configure your customized vending machine’s planogram? Use our Vending Machine Configurator to create custom layouts, adjust coil pitch and direction, and export configurations.
Contacting KioskForce
Contact Us for More Information
